
炒股就看金麒麟分析师研报,权威,专业,及时,全面,助您挖掘潜力主题机会!
来源:新经济IPO
原标题:天海电子上市遭举报:招股书未披露前海外负责人拥中美双重国籍,违规用身份证登记股东身份,招商证券核查后继续隐瞒
撰文:海川;编辑:李力
2025年12月2日,天海汽车电子集团股份有限公司在深交所披露首轮问询回复函。不过,天海电子今年6月份披露招股书后,该公司即被知情人士实名举报至证监会。新经济IPO收到的举报材料显示,天海电子隐瞒其前海外业务负责人为中美双重国籍人士这一违法违规事实,且在知情情况下,默许该名高管使用中国居民身份证进行员工持股平台登记。被举报后,今年9月,天海汽车保荐机构招商证券对该高管进行访谈,确认其在任职和参与股权激励时具有中美双重国籍,但招商证券并未在招股书及最新回复函中披露此事可能引发的股东退出或变更风险。
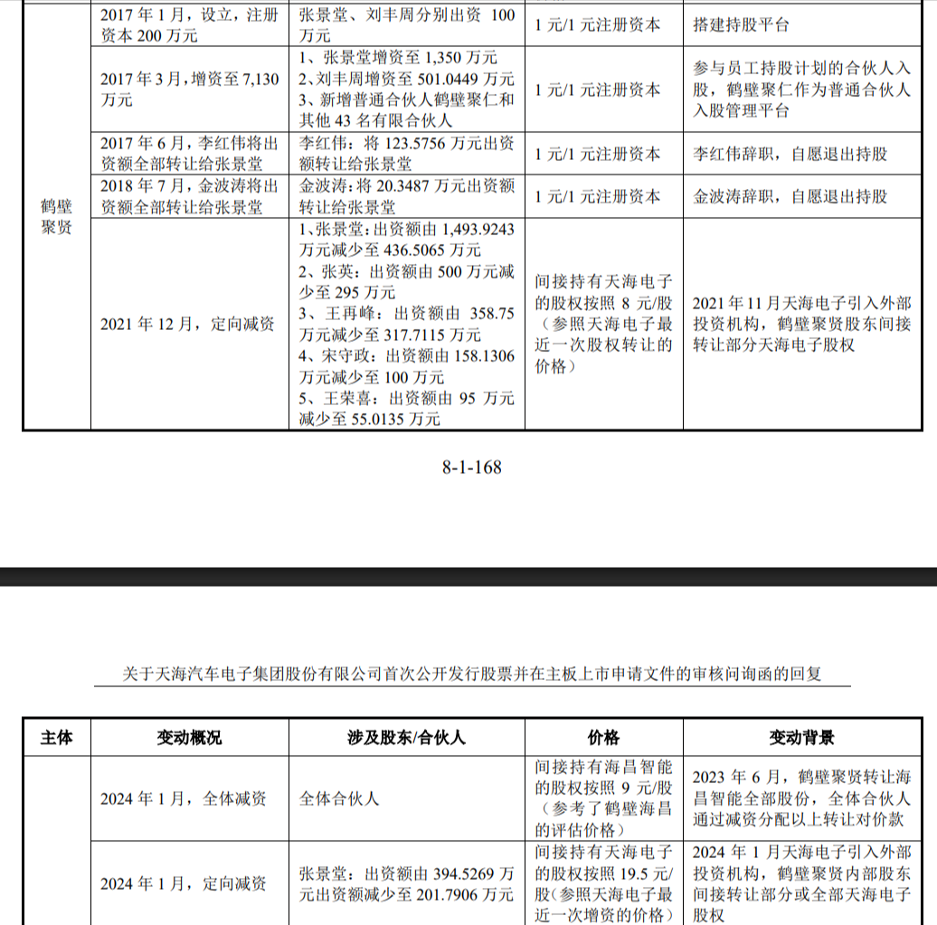
招股书显示,天海汽车电子通过员工持股平台鹤壁聚仁(后分立为鹤壁聚海)、鹤壁聚贤、鹤壁聚科、鹤壁聚力、鹤壁聚智、鹤壁聚杰实施股权激励。其中,鹤壁聚贤成立于2017年1月,主要合伙人为刘丰周、兰军、周萍、孙新普等,其中,刘丰周和兰军在合伙企业中的出资比例分别为10.5235%和9.5353%。
根据天海电子此次发行计划,此次拟募集资金24.6亿元,拟发行4955万股,不低于发行后总股本的10%,对应IPO估值246亿元。鹤壁聚贤持有天海电子发行后3.6044%的股份,对应估值约8.87亿元。按此计算,刘丰周和兰军持股价值均接近1亿元。
招股书显示,刘丰周为天海电子董事、副总裁和董秘,招股书中未披露兰军的信息,仅说明鹤壁聚贤成立时,兰军为公司员工。
举报人称,兰军曾经是天海电子任职长达十余年的海外业务负责人,且其实际具有中美双重国籍,2017年鹤壁聚贤注册时,兰军已经获得美国国籍,天海电子管理层对此知情,但仍然默许兰军使用中国居民身份证参与合伙企业注册。
值得注意的是,2024年聚贤合伙人通过减持股权,兰军减持43.6621万元,出资已变更为410.3379万元。不过,首轮问询回复函中虽然披露了鹤壁市聚贤企业管理中心(有限合伙)成立至今出资人及出资额变动情况,但里面没有提兰军减资的情况。
新经济IPO注意到,兰军2009年-2019年担任天海电子海外业务负责人,也是天海曾经的海外子公司TENA的主要负责人。2018年2月,鹤壁天海环球电器有限公司曾与兰军签署过聘用合同,任命后者担任天海汽车电子国际业务系统总经理,基础年薪为22万美元,任职至2021年1月,工作地点位于河南鹤壁和美国底特律。
天海电子聘用兰军的协议文件内容,举报人提供。
根据招股书,兰军担任负责人的TENA(Tianhai Electric North America, Inc.),曾经是天海电子在北美地区的业务窗口,主要通过在北美地区销售或采购汽车线束、连接器等产品。
2021年12月,TENA将业务、资产出售给AE公司(Angstrom Electric, LLC)。也正是在2021年,广州工控成为天海电子控股股东。
在此前的文章中,新经济IPO曾指出,天海电子报告期内单项计提的坏账准备包括TENA的8744万元(账面余额1.16亿元),加上TENA子公司欧洲天海合计接近1.28亿元。这些欠款从2022年末一直拖到2024年末,基本没有收回。这意味着,天海电子将TENA出售给AE后,后者一直没有支付上亿元的应付账款。而且很奇怪的是,TENA拖欠巨额账款,但天海电子2022年、2023年仍然向其采购了5835万元、84万元的护套等产品。
2022年和2023年,天海电子仍然向TENA销售7302万元、22.6万元产品。
广州工控成为天海电子控股股东后,TENA不但立刻被剥离,而且开始拖欠巨额账款不还,其中是否存在未披露的利益纠葛?
此外,根据公开新闻报道,天海电子子公司TENA2018年聘请华裔Bill Zhuang担任公司总裁兼CEO,在TENA被剥离出售后,Bill Zhuang一直担任该公司的总裁和CEO职务。
媒体关于天海电子TENA的报道。
但是,从举报人提供资料看,2019年之前,TENA的负责人一直都是兰军。2025年9月,天海电子保荐人招商证券及大成律所因为举报事宜视频访谈身在美国的兰军,向其核实双重国籍、鹤壁聚贤合伙等事宜。访谈记录显示,兰军表示自己2009年-2019年期间一直在天海集团工作,2008年10月,兰军在国内申请了居民身份证,有效期至2028年。兰军向招商证券及大成律所访谈人员称,2009年6月份因工作需要出差,他申请加入美国国籍。对于同时持有中国身份证的问题,他表示,不了解中国的国籍和户籍的具体管理政策,在其认知中,他的中国居民身份证一直处于有效状态,也从来没有任何行政主管部门要求注销他的居民身份证。
兰军是天海电子海外公司最初的主要创建人和负责人,2009年9月,他以刚刚拿到的美国公民身份注册登记了Tianhai Electric North America, Inc.(即TENA),并担任该公司总裁。此外,兰军还先后协助天海电子或者独自在美国注册了SK North America INC、THS Global LLC、TRANSFORM HIGH SPECTRUM LLC等多家公司,其中,SK North America INC成立于2014年,2017年注销,该公司股东为思科国际投资有限公司,为天海电子的关联公司。THS Global LLC 2015年7月成立,2017年4月注销,兰军持股60%,并担任总经理,SK North America持股40%。兰军称,该公司成立目的是天海电子和北美航盛(主营汽车电子业务)原计划合资,共同开拓北美业务,未成功后计划改成少数族裔企业,目的是按照天海客户要求建立少数族裔企业业务。
Brilliance Industrial INC成立于2016年7月,兰军称,该公司主营业务汽车电器零部件贸易,为贸易公司,成立后频繁更换股东,2021年转到兰军名下,并由其担任CEO。
新经济IPO注意到,围绕着天海电子前海外业务负责人兰军的身份以及持股问题存在几个疑点。首先,根据我国《国籍法》规定,我国不承认双重国籍;定居外国的中国公民,自愿加入或取得外国国籍的,即自动丧失中国国籍。兰军2009年在天海工作支出即取得美国国籍,且在2009年和2014年协助天海电子在美国注册多家公司,天海电子核心管理层对此应当知情。鹤壁聚贤2017年成立时,兰军作为美国公民,参与公司股权激励,按照我国相关规定,鹤壁聚贤应当登记为外商投资合伙企业,并向商务部和外汇管理局申报。兰军以中国居民身份证进行工商登记,实际是使用处于失效、非法证件登记,在此过程中,天海电子是否涉嫌默许或支持兰军采用虚假身份证件登记?
在招股书中,天海电子未披露兰军的双重国籍身份,而保荐人招商证券和大成律所在明确了解兰军作为美国国籍但是用中国身份证注册登记为公司股东的情况下,选择在回复函中继续隐瞒,不作任何更正披露。作为保荐机构,这种赤裸裸的欺骗行为确认令人震惊。
兰军不是普通员工,他曾是天海电子的核心高管成员,他持有鹤壁聚贤接近10%的出资份额,对应持有天海电子IPO后0.3436%的股份,估算市值接近1亿元。在一张疑似为天海电子董秘刘丰周与兰军的聊天截图中,刘丰周告诉兰军,鉴于工商局调查可能采取注销其身份证等措施,导致其(兰军)失去股东资格。为清初隐患,考虑对其持有鹤壁聚贤的股份以每股19.5元的价格退出。
这说明,天海电子董秘对前高管、现股东兰军拥有中美双重国籍,但用中国居民身份证违法违规进行工商登记的后果是很清楚的。但在招股书中,天海电子未对此事进行任何披露。
深交所首轮问询函没有涉及到兰军的特殊身份以及其持股合规性问题,后续是否会要求天海电子更正招股书、并出具书面说明,或者对招商证券未勤勉尽责的行为给予处罚,让我们拭目以待。
海量资讯、精准解读,尽在新浪财经APP
责任编辑:韦子蓉
富深所配资提示:文章来自网络,不代表本站观点。